
Le Langage des Nez
Graphic design concept for Air Normandie – 2015
Winning project of the contest organised by Air Normandie, with Marie Vialle
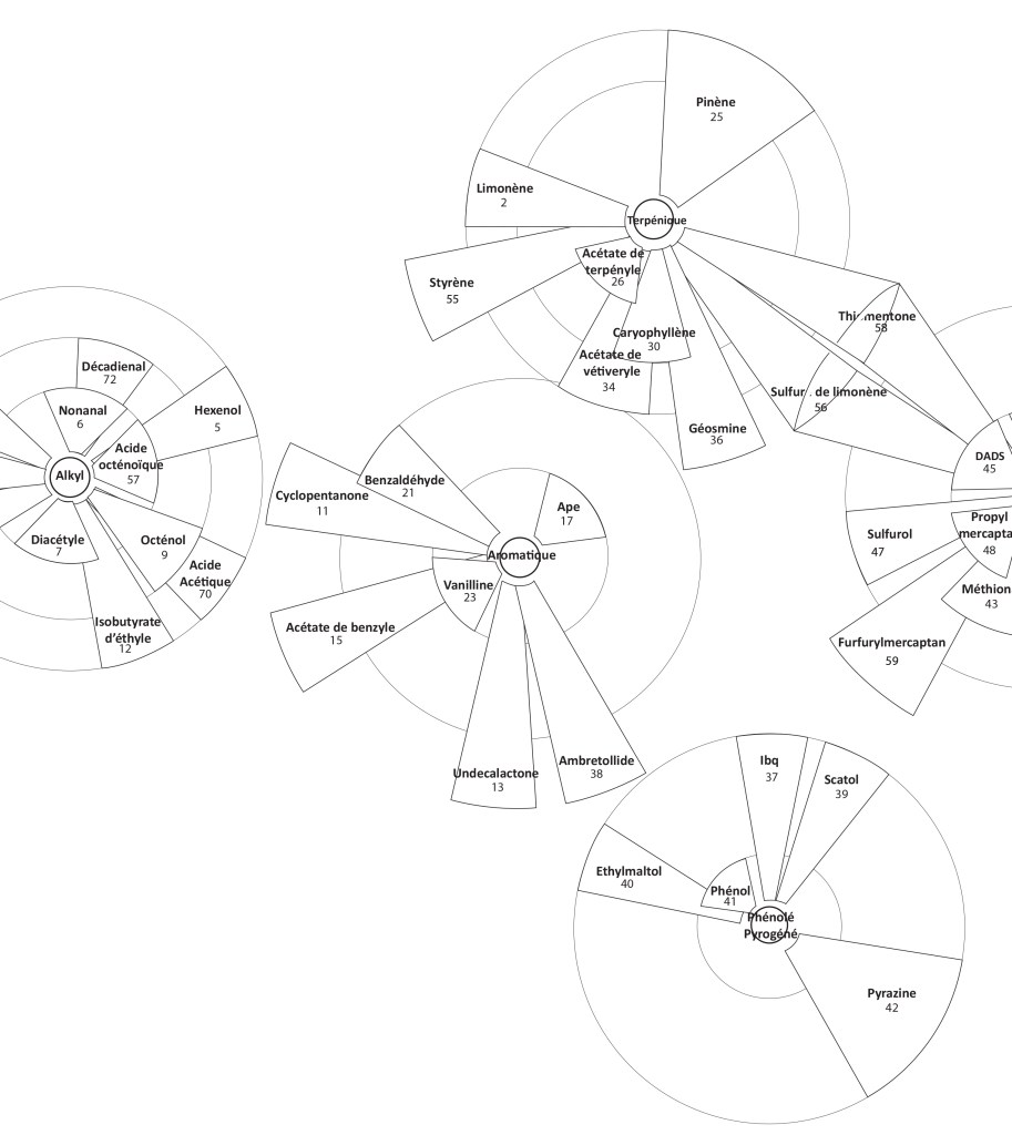
« Le langage des nez » is fragrant toolkit using to learn and to recognise a buch of scent molecules selected
for their capacity to cover the widest spectrum of smells we can meet in our dailylife. This map aims
is to establish a common language of the smells in order to train our sense in the same way as we learn
the classification of colors as a child. Applied, this mapping is a new way of understand materials
(for example quick to seize their origin) but most importantly it helps to train the population to detect
abnormal smells in the air. We have set up a common base and some zooms directed different application fields such as the petrochemistry or the cosmetics.

+ Map of the common base +

+ Zoom refining & petrochemistry +

+ Zoom cosmetics +

+ Zoom food industry +
© Copyright 2020 – All rights reserved
Vous devez être connecté pour poster un commentaire.